With the progression of physiological aging, ovarian function gradually declines in women. The fluctuating decline and deficiency of estrogen levels not only induce various menopause-related symptoms, but also increase the risk of multiple chronic diseases, including type 2 diabetes mellitus, obesity, hypertension, osteoporosis, sarcopenia, and cardiovascular disease (CVD). Lifestyle intervention is an important measure to alleviate menopause-related symptoms and prevent chronic diseases. Therefore, attention should be paid to nutritional health and medical nutritional management should be strengthened for women starting from the menopausal transition period, so as to improve their overall health and quality of life.
Initiated by the Jiangsu Society of Anti-Aging, the Subgroup of Endocrine and Metabolic Diseases, Geriatrics Branch of Chinese Medical Association, and the Professional Committee of Nutrition Physicians, Jiangsu Medical Doctor Association, this consensus was formulated by inviting multidisciplinary experts in nutrition, endocrinology, neuropsychology, gynecology, and geriatrics to conduct joint analysis and discussion in combination with China’s specific national conditions. It provides guiding recommendations for clinical application and management by physicians at all levels. Meanwhile, expert members were invited to discuss and revise the recommendations, and a final consensus was reached. The strength and evidence level of each recommendation were weighed and scored in accordance with the predefined grades in Table 1 and Table 2.
PART 01 Risk Screening for Perimenopause-Related Diseases, Symptoms and Risks
01 Vasomotor Symptoms (VMS)
Vasomotor symptoms (VMS) in the perimenopausal period refer to a series of uncomfortable symptoms caused by altered vasomotor regulatory function due to decreased estrogen levels in women before and after menopause, including hot flashes, sweating, headache, dizziness, palpitations, blood pressure fluctuation, and vertigo. VMS occur in 50% to 85% of perimenopausal women and last for approximately 4 years. VMS are associated with multiple risk factors, including but not limited to heredity, smoking, obesity, physical inactivity, mental stress, and high-sugar and high-fat diet. Although VMS are generally considered benign, severe and persistent VMS can affect sleep, work and daily life, and exert adverse effects on cardiovascular health, leading to poor prognosis.
VMS assessment methods include questionnaires, symptom diaries, and sternal skin lead measurement for the frequency of skin hot flashes. Questionnaires and symptom diaries are subjective assessment methods that can effectively evaluate the frequency and intensity of VMS in perimenopausal women, as well as the impact of VMS on their quality of life, serving as the main clinical methods for VMS assessment. Sternal skin lead measurement is an objective indicator, but its accuracy remains controversial and is not recommended. Most commonly used perimenopausal symptom scales include VMS assessment items, such as the Greene Climacteric Scale, Menopause-Specific Quality of Life Questionnaire (MENQOL), Menopause Rating Scale (MRS), and modified Kupperman score.
02 Neuropsychological Symptoms
Neuropsychological symptoms are also major problems plaguing perimenopausal women, including emotional symptoms (e.g., irritability, anxiety, depression, mood swings) and cognitive symptoms (e.g., inattention, memory impairment). The decline in estrogen levels leads to reduced production and catabolism of neurotransmitters related to sleep and mood (e.g., serotonin, dopamine, norepinephrine, glutamate, gamma-aminobutyric acid, and melatonin), which is the primary cause of neuropsychological symptoms in perimenopausal women. In addition, deficiencies in trace elements (iron, zinc, magnesium, copper, etc.), B vitamins and vitamin D impair neural network function, further contributing to various neuropsychological symptoms. Statistics show that approximately one-third of women experience at least one depressive episode in their lifetime; however, the risk of depression increases by 2 to 4 times in women during perimenopause and postmenopause.
Comprehensive assessment of neuropsychological status (including sleep, depression, and anxiety) is therefore recommended for perimenopausal women. The Pittsburgh Sleep Quality Index (PSQI) is suggested for sleep assessment, the 9-item Patient Health Questionnaire (PHQ-9) for depression screening, and the 7-item Generalized Anxiety Disorder Scale (GAD-7) for anxiety assessment.
03 Metabolic Disorders
Due to reduced basal energy metabolism and altered fat redistribution, postmenopausal women are more prone to weight gain, central obesity, and metabolic disorders such as type 2 diabetes mellitus and hypertension. Studies have shown that 5.9% of women develop type 2 diabetes mellitus within 9 years after menopause, especially those with early menopause (<40 years old), with a risk 2.79 times higher than that of women with natural menopause at the normal age (50 years old). Domestic survey data indicate that the levels of total cholesterol and low-density lipoprotein cholesterol (LDL-C) in women aged 50 years and above are significantly higher than those in men of the same age. A similar trend is observed in hypertension: the proportion of male patients is higher than female patients before 55 years old, while the opposite is true after 55 years old.
To reduce the risk of postmenopausal metabolic disorders, perimenopausal women are advised to maintain a body mass index (BMI, calculated as weight in kilograms divided by the square of height in meters) below 24 kg/m² and a waist circumference below 80 cm to avoid central obesity. Annual screening for abnormal blood pressure, blood lipid and blood glucose is recommended, including measurements of blood pressure, fasting total cholesterol, LDL-C, triglycerides, uric acid, blood glucose and glycated hemoglobin. A 75g oral glucose tolerance test should be performed when necessary to confirm the diagnosis of diabetes mellitus.
04 Cardiovascular Disease (CVD)
Menopause is an important risk factor for CVD in women. Hormonal imbalance during perimenopause induces a series of physiological changes, including abnormal lipid and lipoprotein metabolism, hypertension, significant accumulation of abdominal and visceral fat, insulin resistance and type 2 diabetes mellitus. In addition, the protective effect of estrogen on vascular endothelium is weakened, leading to impaired vascular endothelial function. All the above adverse physiological changes are major risk factors for CVD, which significantly increase women’s risk of developing CVD, especially those with early menopause and VMS. A 7-year follow-up study showed that CVD occurred in 3.9% of women with natural menopause, 6.0% of women with early menopause, and 7.6% of women who underwent oophorectomy before 40 years old.
CVD risk assessment for perimenopausal women can be conducted using the simplified version of the Chinese Cardiovascular Disease Primary Prevention Risk Assessment Process, which consists of 3 steps (Figure 1): Step 1: Assess whether the 10-year CVD risk is high; Step 2: Further assess whether non-high-risk individuals are at moderate risk; Step 3: For individuals with moderate 10-year CVD risk and aged <55 years old in Step 2, further assess the lifetime risk of CVD events.
05 Osteoporosis
Osteoporosis and related fractures are important factors contributing to increased mortality in postmenopausal women. The rapid decline and deficiency of estrogen levels during perimenopause lead to osteoclast hyperactivity and bone loss, resulting in lumbodorsal or generalized bone pain, which may be accompanied by muscle cramps and decreased physical activity capacity, and in severe cases, spinal deformity and fragility fractures. Bone loss starts 1 to 3 years before menopause and lasts for 5 to 10 years, with an average annual bone loss rate of approximately 2%, and the bone mineral density (BMD) of the spine and hip decreases by an average of 10% to 12%. Women with early menopause (<45 years old) experience faster BMD decline, with an average annual reduction of 3% to 4%. The incidence of vertebral, hip and forearm fractures in postmenopausal women exceeds that of breast cancer (approximately 12%), reaching 40% or more.
The International Osteoporosis Foundation 1-minute Osteoporosis Risk Test is a well-recognized tool for osteoporosis risk assessment, which includes common risk factors for osteoporosis. A positive answer to any question indicates osteoporosis risk, requiring further BMD testing or fracture risk assessment using the Fracture Risk Assessment Tool (FRAX®). Dual energy X-ray absorptiometry (DXA) is the most commonly used clinical method for BMD measurement. Osteoporosis is diagnosed when the T-score ≤ -2.5 or a fragility fracture has occurred.
06 Sarcopenia
Sarcopenia is a critical issue for postmenopausal women, and multiple factors contribute to its high incidence in this population. On the one hand, the role of estrogen in promoting skeletal muscle cell proliferation and maintaining skeletal muscle stem cell vitality declines sharply after menopause. On the other hand, postmenopausal metabolic disorders and increased fat infiltration in skeletal muscle lead to a state of chronic non-specific inflammation in skeletal muscle, resulting in decreased muscle mass and strength. Data show that postmenopausal women lose 0.6% to 1% of muscle mass and 1.5% of muscle strength annually, and the muscle strength of postmenopausal women aged 55 years is 21% lower than that of young women aged 25 years. According to the Chinese Expert Consensus on the Diagnosis and Treatment of Sarcopenia, calf circumference or the SARC-F combined with calf circumference (SARC-CalF) scale is recommended for self-screening of sarcopenia in postmenopausal women; a calf circumference <33 cm or a SARC-CalF score >11 points indicates positive sarcopenia screening.
07 Gynecological-Related Symptoms
Perimenopausal women may experience various gynecological symptoms due to gradual ovarian function decline, including:(1) Menstrual disorders: Mainly manifested as changes in menstrual cycle, volume and duration, with approximately one-third of women experiencing menorrhagia and even secondary anemia;(2) Urogenital atrophy: The primary cause of perineal discomfort in perimenopausal women, mainly characterized by vulvar and/or vaginal dryness, reduced local vaginal immunity, increased susceptibility to vaginitis and urinary tract infection, decreased libido, dyspareunia or even sexual intercourse difficulty. These gynecological symptoms can be assessed and graded using VMS-related scales such as the modified Kupperman score;(3) Pelvic organ prolapse (POP): The integrity of pelvic supporting structures gradually declines with age. Combined with chronic increased abdominal pressure caused by obesity, constipation, chronic cough, etc., POP is likely to occur. The Pelvic Organ Prolapse Quantitation (POP-Q) system is used for grading via gynecological physical examination, which quantifies anatomical points such as the anterior vaginal wall, apex and posterior vaginal wall to draw a vaginal "topographic map" and determine the prolapse stage.
A summary of risk screening for perimenopause-related diseases and symptoms is presented in Table 3.

Recommendation 1: Perimenopausal women have a high incidence of VMS and neuropsychological symptoms, and are also at high risk of multiple metabolic disorders, osteoporosis, sarcopenia and atherosclerotic cardiovascular disease. Unhealthy lifestyle is closely associated with the onset of these conditions. Therefore, women should pay attention to nutritional health and strengthen medical nutritional management starting from perimenopause (Grade I recommendation, Level A evidence).
Recommendation 2: Due to multiple menopause-related diseases and/or symptoms caused by estrogen decline, routine risk screening for perimenopause-related diseases and symptoms is recommended for perimenopausal women (Grade I recommendation, Level A evidence).
PART 02 Recommended Dietary Patterns Beneficial for Perimenopause-Related Diseases and Symptoms
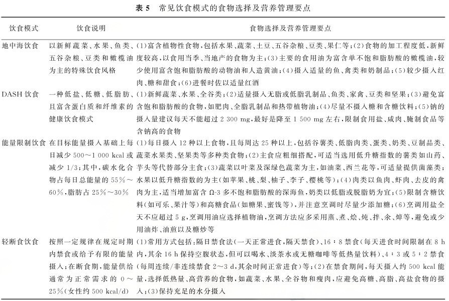
01 Mediterranean Diet
The Mediterranean diet is characterized by minimal food processing and is based on a variety of seasonal, locally grown plant-based foods, including anti-inflammatory and antioxidant foods such as extra virgin olive oil, vegetables, fruits, legumes, nuts, red and whole grains, with reduced intake of red meat, processed meat and added sugar foods. Abundant evidence has demonstrated the strong protective effect of the Mediterranean diet against cardiovascular and metabolic diseases, making it widely recommended for individuals with obesity or metabolic disorders. For perimenopausal women, the Mediterranean diet also offers multiple benefits. Studies have shown that it not only effectively controls weight in perimenopausal women, but also promotes the synthesis of neurotransmitters such as serotonin, dopamine, norepinephrine and gamma-aminobutyric acid due to its high content of legumes and extra virgin olive oil, thereby improving mood, cognition and sleep quality, and alleviating perimenopausal symptoms. In addition, the Mediterranean diet reduces the risk of breast cancer and improves long-term prognosis in perimenopausal women, even in advanced patients with distant metastasis. Recent studies have also shown that the Mediterranean diet pattern is significantly effective in preventing sarcopenia. Therefore, the Mediterranean diet is recommended for perimenopausal women.
02 DASH Diet
The Dietary Approaches to Stop Hypertension (DASH) diet is a classic healthy dietary pattern for hypertension control, emphasizing fruits, vegetables, nuts, legumes, whole grains and low-fat dairy products, while reducing intake of sodium (3g/d), red meat, processed meat and sugar-sweetened beverages. Randomized controlled trials have shown that the DASH diet not only effectively lowers blood pressure, but also reduces the risk of other metabolic diseases, including blood glucose, blood lipid and weight management. Recent studies in perimenopausal populations have demonstrated that the DASH diet can significantly reduce the risk of breast cancer, osteoporosis and emotional and psychological problems in perimenopausal women. In terms of sarcopenia, some studies have shown that the DASH diet reduces the risk of sarcopenia in obese women, but relevant research evidence is currently limited.
03 Caloric Restriction Diet (CRD)
Caloric restriction diet (CRD), also known as energy restriction diet, refers to deliberate reduction of daily energy intake to 1000–1200 kcal for women, or a one-third reduction from the recommended daily intake, with unchanged macronutrient ratios (carbohydrates accounting for 55%–60% of total daily energy, and fat accounting for 25%–30%). Accumulating studies have indicated that as an effective weight management method, CRD can reduce body weight and visceral fat content in overweight/obese perimenopausal women, thereby alleviating systemic inflammation, improving insulin resistance and relieving depressive mood. Notably, CRD can only increase muscle strength in women with sarcopenic obesity when combined with a high-protein diet or additional supplementation of whey protein and leucine, and it may not be effective in increasing muscle mass.
04 Intermittent Energy Restriction (IER) Diet
Intermittent energy restriction (IER) is a dietary pattern involving fasting or limited energy intake during specific periods according to a regular schedule. Currently highly regarded in the metabolic field, multiple studies have shown that IER is effective for weight loss and plays an important role in metabolic diseases. However, research on IER in perimenopausal women remains limited, and several small clinical studies have confirmed its metabolic benefits for overweight/obese perimenopausal women. It is important to note that at the American College of Cardiology Conference in March 2024, a Chinese research team reported a large-sample preliminary observational study showing that the 16:8 IER pattern is significantly associated with an increased risk of cardiovascular death. Therefore, IER should be cautiously recommended for overweight/obese perimenopausal women based on individual health status and potential cardiovascular risks.
The effects of common dietary patterns on perimenopause-related diseases or symptoms are shown in Table 4, and the food choices and nutritional management key points of common dietary patterns are presented in Table 5.


Recommendation 3: Multiple dietary patterns can improve perimenopausal metabolic disorders and cardiovascular disease, including caloric restriction diet, Mediterranean diet (European) and DASH diet (American). Among them, the Mediterranean diet is particularly recommended as it not only alleviates perimenopausal symptoms, but also reduces the risk of osteoporosis, sarcopenia and breast cancer (Grade I recommendation, Level A evidence).
Recommendation 4: For overweight/obese patients with metabolic syndrome (MS), CRD and IER diets should be cautiously adopted for weight management under the guidance of professionals; special attention should be paid to increasing dietary protein intake for women at risk of sarcopenia (Grade Ⅱa recommendation, Level B evidence).
PART 03 Recommended Nutrients
01 Total Energy
Total energy requirements decrease with age. Perimenopausal women should appropriately limit daily total energy intake and increase physical exercise to maintain a healthy weight through balance between diet and physical activity. The 2022 Chinese Expert Consensus on Obesity Prevention and Treatment in Chinese Residents recommends providing 85% and 80% of the total energy intake standard for overweight and obese individuals respectively based on actual metabolic rate measurements to achieve negative energy balance. In addition, a daily energy intake reduction of an average of 30%–50% (250–500 kcal) or energy restriction to 1000–1500 kcal/d is recommended. Notably, long-term excessive energy restriction is not recommended for perimenopausal women due to the risk of sarcopenia development and progression.
02 Carbohydrates
Carbohydrate-rich foods are important sources of energy, dietary fiber, vitamins and minerals. To meet the total energy, dietary fiber and micronutrient needs of perimenopausal women, carbohydrates are recommended to contribute 45%–65% of total daily energy intake, with a dietary fiber intake of 20–30 g/d. Whole grains or high-fiber foods are recommended, along with increased intake of various fruits and vegetables. To reduce the risk of obesity and metabolic disorders, perimenopausal women should avoid sugar-sweetened (including artificial sweetener) beverages and foods, and limit alcohol intake (≤15g/d).
03 Protein
Sufficient protein intake is crucial for maintaining muscle mass and strength, preventing sarcopenia and bone loss. Current domestic and international guidelines recommend a daily protein intake of 0.8–1.0 g/kg body weight for healthy adults, with protein evenly distributed across three meals to better promote muscle synthesis. For women with sarcopenia, a daily protein intake of 1.0–1.2 g/kg body weight is recommended, combined with regular appropriate resistance training to maintain skeletal muscle mass and function. In terms of protein sources, perimenopausal women are advised to consume a large amount of legumes and/or soy products to alleviate perimenopausal symptoms, and at least twice a week of fish and lean meat to supplement animal protein.
Dairy products are the main dietary source of bone-beneficial nutrients, rich in calcium, phosphorus, magnesium, protein, vitamin D, as well as vitamin B12, zinc, potassium and riboflavin. One liter of milk provides 32g of protein and 1200mg of calcium. Some calcium or vitamin D-fortified dairy products can reduce circulating parathyroid hormone, increase insulin-like growth factor 1 (IGF-1), reduce bone resorption markers, and are associated with higher bone strength in both men and women. Higher milk intake is associated with a lower risk of hip fracture in elderly American men and women. Fermented dairy products such as yogurt or soft cheese provide more nutrients than the same volume of regular milk. In addition, probiotics in fermented dairy products can improve intestinal calcium absorption and bone metabolism.
04 Fat
Lipids have an important impact on cardiovascular disease. Foreign dietary guidelines recommend that fat contribute no more than 20%–30% of total daily energy intake, and advise choosing healthy fats including monounsaturated fats and omega-3 fatty acids (e.g., salmon, sea bass, walnuts, seaweed, chia seeds). The Chinese Expert Consensus on the Management of Dyslipidemia in Postmenopausal Women and the China Lipid Management Guidelines (2023) also recommend that individuals at risk of atherosclerotic cardiovascular disease limit total fat intake (20–25g/d), replace saturated fatty acids (animal fat, palm oil, etc.) with unsaturated fatty acids (vegetable oil), avoid trans fats (hydrogenated vegetable oil, etc.), and limit daily dietary cholesterol intake to below 300mg.
05 Water
Sufficient fluid intake during menopause plays an important role in cellular metabolism, hemostatic function regulation, thermal balance regulation, maintenance of normal gastrointestinal function, mucosal hydration and skin elasticity. Adequate daily fluid intake is also crucial for nutrient and oxygen transport. Estrogen and progesterone not only significantly affect the cardiovascular system, but also regulate fluid and electrolyte balance. Hormonal changes during menopause also affect thirst sensation, which may lead to a significant reduction in fluid intake. Perimenopausal women should actively and appropriately drink water according to individual conditions, with a recommended fluid intake of 33ml/kg body weight per day, evenly consumed throughout the day.
06 Minerals
Dietary salt increases the risk of hypertension and may lead to cardiovascular disease. Therefore, women are advised to reduce salt intake and avoid salt-rich pickled and processed foods. The 2023 China Guidelines for Menopause Management and Menopausal Hormone Therapy recommends limiting salt intake to 5g/d for perimenopausal women.
Calcium intake can slow bone loss and improve bone mineralization. The most important dietary sources of calcium are dairy products (milk, yogurt, cheese), fish (especially bone-in sardines), legumes, and some vegetables and fruits (especially nuts and seeds). The Chinese Nutrition Society recommends a daily elemental calcium intake of 800mg for adults to maintain bone health, and 1000mg/d for women aged over 50 years and postmenopausal women. Nutritional survey data show that the average dietary calcium intake of Chinese residents is 366.1mg/d, with urban residents (412.4mg/d) having a higher intake than rural residents (321.4mg/d), necessitating an additional calcium supplementation of 600mg/d. Calcium supplement selection should consider efficacy and safety. To avoid increased cardiovascular disease risk due to excessive calcium intake, a joint statement by the International Osteoporosis Foundation and the American Heart Association states that total calcium intake from diet and supplements should be controlled at 2000–2500mg/d, and the Chinese Nutrition Society recommends a maximum intake of no more than 2000mg/d. To reduce the potential risk of kidney stones caused by excessive calcium intake, patients with a history of kidney stones should undergo etiology assessment, increase urine output by drinking more water, limit sodium intake, and increase dietary calcium intake.
Potassium can reduce acid load, thereby decreasing calcium loss from bones. A nationwide Korean population study showed that higher potassium intake is associated with higher lumbar spine, total hip and femoral neck BMD in men aged over 50 years and postmenopausal women. A meta-analysis by Lambert et al. also confirmed that supplementation with alkaline potassium salts is associated with reduced renal calcium and acid excretion, and significantly lowers the bone resorption marker N-terminal telopeptide of type I collagen, suggesting potential benefits of potassium for bone health.
07 Trace Elements
Magnesium is the second most abundant intracellular cation after potassium, with a concentration of 10–30mmol/L in the human body. Magnesium is involved in the transmembrane exchange of calcium and potassium ions, and is crucial for neuronal activity and muscle contraction. 50%–60% of magnesium is deposited in bones, binding to the surface of hydroxyapatite crystals to increase the solubility of calcium and phosphorus hydroxyapatite, thereby affecting crystal size and formation. In addition, magnesium induces osteoblast proliferation and is essential for vitamin D activation. Magnesium is present in most natural foods such as leafy green vegetables, legumes and nuts, with a recommended daily intake of 310–360mg for women.
08 Vitamins
Vitamin D plays an important role in calcium absorption and bone health, can improve sarcopenia, increase balance, reduce fall risk, and also has benefits in increasing BMD and preventing osteoporotic fractures. 80%–90% of vitamin D is synthesized in the skin after sun exposure, and 10%–20% comes from a limited number of foods such as oily fish, mushrooms and some fortified dairy products. The recommended daily intake of vitamin D is 400 IU/d for Chinese adults, 600 IU/d for the elderly aged 65 years and above, and 800–1200 IU/d for osteoporosis prevention and treatment. Measurement of serum 25-hydroxyvitamin D helps determine individual requirements. To reduce fall and fracture risk, the Clinical Guidelines for Primary Osteoporosis (2022) recommends a serum 25-hydroxyvitamin D level of at least 75nmol/L. Therefore, exogenous vitamin D supplementation may be necessary for perimenopausal women. Supplementary vitamin D includes ordinary vitamin D and active vitamin D: ordinary vitamin D is a basic supplement for bone health, while active vitamin D and its analogs include alfacalcidol (1α-hydroxyvitamin D3) and calcitriol (1,25-dihydroxyvitamin D3).
Vitamin C is involved in bone collagen formation and is essential for bone formation. The recommended daily intake is 100mg/d, which can be obtained from diet, mainly fresh vegetables and fruits, especially chili peppers, gooseberries, citrus fruits and sauerkraut.
As a cofactor of gamma-glutamyl carboxylase, vitamin K promotes gamma-carboxylation of glutamyl residues in osteocalcin and affects other vitamin K-dependent proteins. Gamma-carboxylated osteocalcin is a calcium-binding protein in bone that promotes mineralization. Vitamin K1 is a single form synthesized by plants, while vitamin K2 consists of multiple forms mainly synthesized by bacteria; cheese is characterized by vitamin K2 content. Some studies have shown that vitamin K supplementation reduces fracture incidence in postmenopausal women and osteoporosis patients, while other studies have not found an effect of vitamin K on BMD and fracture prognosis.
B vitamins are beneficial for maintaining nervous system function and thus play an important role in perimenopause. Sufficient B vitamin intake can significantly reduce serum homocysteine levels and stroke risk. High homocysteine levels are also associated with increased risks of osteoporosis and fractures. In addition, adequate B vitamin intake can reduce the risk of cognitive impairment.
09 Phytochemicals
Phytochemicals are a diverse group of substances present in various plant-based foods, including soy isoflavones, lycopene, tea polyphenols, anthocyanins, allicin and lutein, with multiple biological activities such as antioxidant, anti-inflammatory and hormone-regulating effects. Intake of phytochemical-rich foods (e.g., whole grains, dark vegetables, fruits, legumes) exerts positive effects on the health of perimenopausal women. Phytochemicals in these foods can regulate the female endocrine system, improve sleep quality and alleviate mood swings.
10 Others
Caffeine is a nervous system stimulant present in coffee, tea, soft drinks and cocoa. Studies have shown that caffeine intake reduces calcium absorption and increases urinary calcium excretion, which is positively correlated with the risk of hip fracture. Multiple studies in postmenopausal women have demonstrated that daily caffeine intake is significantly associated with BMD decline, especially in individuals with insufficient calcium intake (<800mg/d). However, other studies have shown no significant correlation between caffeine and osteoporosis risk in women with adequate calcium supplementation.
Green tea is rich in plant active substances and minerals. Regular consumption of green tea by postmenopausal women can reduce body fat (especially visceral fat) and blood lipid levels, thereby lowering the risk of cardiovascular disease. Studies have shown that regular and moderate green tea consumption by perimenopausal and postmenopausal women can prevent osteoporosis and reduce fracture risk. In addition, numerous epidemiological studies have confirmed that tea drinking not only contributes to healthy aging and effectively prevents and improves aging-related diseases such as cardiovascular and cerebrovascular diseases, neurodegenerative diseases and type 2 diabetes mellitus, but also alleviates depressive mood in postmenopausal women.
The recommended dosage and administration of various nutrients are shown in Table 6.

Recommendation 5: Perimenopausal women should avoid high-salt and high-sugar foods and beverages as much as possible, consume more fiber-rich foods such as whole grains, legumes, vegetables and fruits, and ensure sufficient water intake (Grade Ⅱa recommendation, Level B evidence).
Recommendation 6: Sufficient protein intake should be ensured, including fish, lean meat, legumes, eggs and dairy products; diets should be light and low-fat, avoiding foods rich in saturated fatty acids such as cream, fatty meat and pork skin (Grade Ⅱa recommendation, Level B evidence).
Recommendation 7: A daily intake of 15–25g of soybeans, 300–500g of fresh vegetables and 200–350g of fresh fruits is recommended; fruit juice cannot replace fresh fruits. Dark vegetables (green, red, orange-red and purple-red vegetables) have advantages in alleviating perimenopausal symptoms and should account for more than half of the total vegetable intake (Grade Ⅱa recommendation, Level B evidence).
Recommendation 8: Increased dietary calcium intake is recommended, including dairy products, fish and tofu, with attention to vitamin D supplementation through moderate sun exposure or consumption of oily fish, mushrooms and some fortified dairy products (Grade I recommendation, Level A evidence).
Recommendation 9: Supplementation of dietary trace elements is recommended, including seafood such as oysters and laver, and foods rich in zinc and selenium such as walnuts, peanuts, kiwifruit and mango (Grade Ⅱa recommendation, Level B evidence).
Recommendation 10: Caffeine- and tea polyphenol-containing foods can be selected according to individual health status and preference; moderate consumption of weak tea is recommended without affecting sleep (6–8g of tea leaves or 3 cups of tea per day). For sensitive individuals, coffee may affect sleep and have adverse effects on osteoporosis, so excessive consumption and consumption before bedtime should be avoided (Grade Ⅱa recommendation, Level B evidence).
PART 04 Recommended Food Evaluation System
Based on the beneficial effects of the Mediterranean diet and DASH diet on metabolism, cardiovascular disease, VMS and emotional psychology in perimenopausal women, the Mediterranean Diet Adherence Score and DASH Diet Score are recommended to assess daily dietary quality. The 14-point Mediterranean Diet Adherence Scale is a simple and effective dietary assessment tool, with 1 point awarded for each compliant item; a higher score indicates a healthier diet, with a maximum score of 14 representing full compliance with the Mediterranean diet (Table 7).

The DASH diet pattern defines DASH targets for 8 daily nutrients (total fat, saturated fat, protein, fiber, cholesterol, calcium, magnesium and potassium). The DASH score is the sum of achieving all nutritional targets (maximum score of 9 points), with individuals whose intake falls between the DASH target and intermediate target assigned an intermediate score. A DASH score >4.5 points is generally considered to be basically consistent with the DASH diet pattern (Table 8).
PART 05 Traditional Chinese Medicine (TCM) and Medicated Diet
In recent years, increasing evidence-based medical evidence has shown that TCM interventions such as Chinese herbal medicine, acupuncture, moxibustion, auricular point pressing and medicated diet can alleviate perimenopause-related symptoms. Among them, medicated diet is a special dietary therapy with health care, disease prevention and treatment effects, which adopts the syndrome differentiation and treatment principle of TCM to formulate prescriptions by combining different medicinal herbs (Chinese medicine) with food according to certain principles, and is applied individually to patients with different constitutional statuses. Medicated diet has a good effect on VMS and nervous system-related symptoms in perimenopausal women, and can alleviate discomfort and improve quality of life, such as Wolfberry and Lily Soup, Cornus Officinalis, Walnut and Almond Paste. Therefore, TCM medicated diet can be used as an adjuvant to alleviate perimenopausal symptoms on the premise of balanced total energy and various nutrients.
Recommendation 12: Individualized TCM medicated diet is recommended for perimenopausal women based on TCM syndrome differentiation and treatment to alleviate perimenopausal vasomotor symptoms and nervous system-related symptoms (Grade Ⅱb recommendation, Level B evidence).
PART 06 Nutritional Management Process for Perimenopausal Women
Although perimenopause is prone to multiple chronic diseases including type 2 diabetes mellitus, hyperlipidemia, hypertension, osteoporosis, sarcopenia and cardiovascular disease, most women only focus on perimenopausal VMS and neuropsychological symptoms, easily ignoring the screening and intervention of perimenopause-related disease risks, and failing to attach sufficient importance to nutritional management during this special period. Therefore, regardless of the presence of related symptoms, all perimenopausal women are recommended to implement the nutritional management process of "risk screening - classified management of dietary intervention - food evaluation - dietary plan readjustment" (Figure 2).
PART 07 Summary
Menopause is an important milestone in women’s life and a transitional stage in the natural aging process. Due to the loss of estrogen protection, women in this period are prone to decreased metabolic function, resulting in multi-system metabolic disorders such as hyperglycemia, hyperlipidemia, hypertension and osteoporosis, as well as aging-related diseases such as sarcopenia and cardiovascular disease. Lifestyle is closely associated with perimenopause-related symptoms and diseases. Nutritional management is an important adjuvant therapy for menopausal hormone therapy and one of the effective medical measures for the treatment of menopause-related diseases and symptoms. This consensus first proposes the nutritional management process of "risk screening - classified management of dietary intervention - food evaluation - dietary plan readjustment" for perimenopausal women, hoping to provide a theoretical basis for relevant medical staff in nutritional management, enhance the concept and confidence of nutritional intervention, and thus benefit more perimenopausal women.
Source of Text and Images:中华老年医学杂志2025年4月第44卷第4期 Chin J Geriatr,April 2025,Vol.44,No.4
Editor: Lily